返回主站
首页
学院简介
学院简介
学院领导
专业建设
专业介绍
实验中心
师资队伍
"楚怡”团队
教师风采
教学科研
教学资源建设
科研与社会服务
产教融合
合作企业矩阵
校外实训基地
产教融合动态
学生管理
思政领航
技能砺行
科普先锋
文体艺彩
学子荣光
招生就业
学风建设
学风工作通知
学风活动动态
学风典型事迹
学风案例分享
党建工作
党建工作
联系我们
0
1
2
3
4
5
首页
>>
通知公告
>>
详细内容
通知公告
通知公告
通知公告 >> 正文
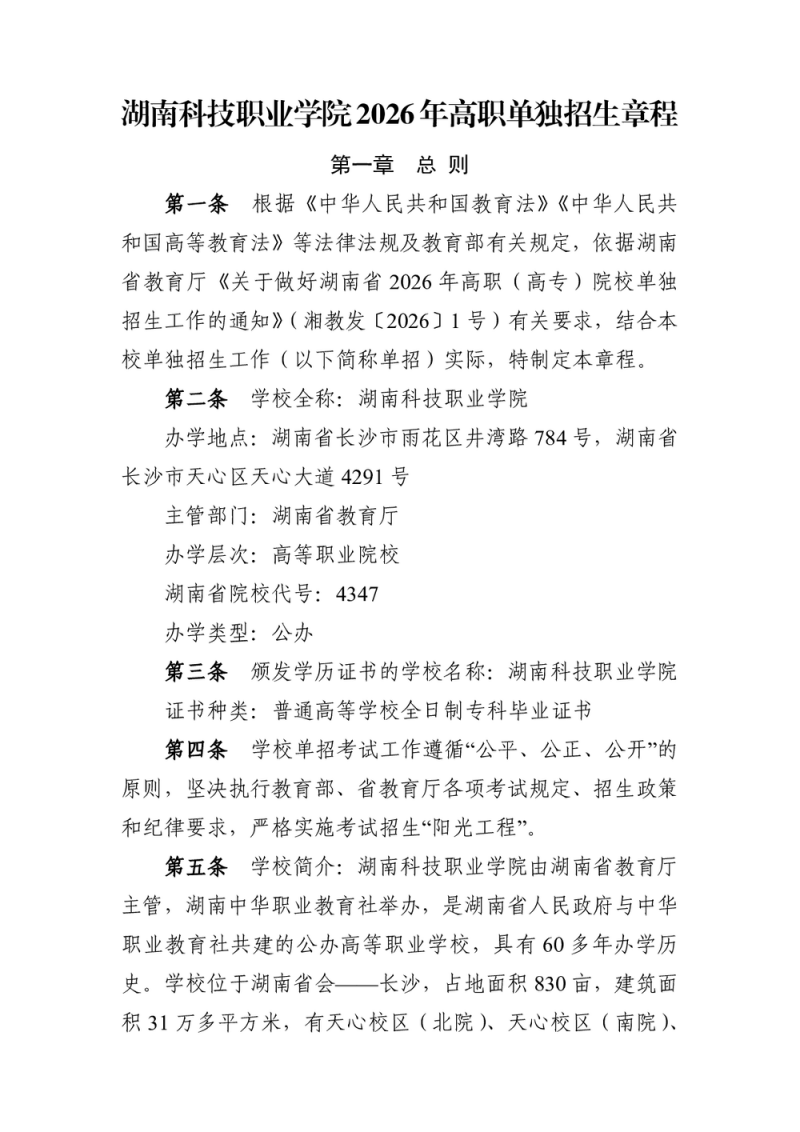
湖南科技职业学院2026年高职单独招生章程
日期:2026-03-01 23:03:51 发布人:kjzy_yxy2 浏览量:
96
操作>>
【
收藏本页
】
上一篇:
湖南科技职业学院2026年单独招生报考指南
下一篇:
药学院"至诚守纪,诚信应考"倡议书
返回首页
关闭页面